今年,中纪委在全国范围内开展医保基金管理突出问题专项整治,国家医保局将对自治区部分盟市的定点医疗机构和定点零售药店开展飞行检查。为进一步贯彻《定点医药机构医保结算分级管理办法》,提升医药机构规范使用医保基金的能力,全市医保系统协同推进,实现两定机构检查全覆盖。
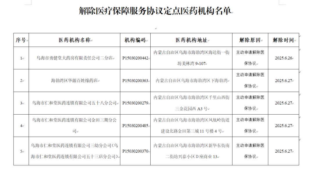
乌海市按照国家和自治区医疗保障局决策部署,坚定不移推动医保基金监管工作。根据《医疗保障基金使用监督管理条例》、《零售药店医疗保障定点管理暂行办法》(国家医疗保障局令第3号)、《乌海市医疗保障定点零售药店服务协议》等相关规定,解除7家定点零售药店医保协议,解除后产生的医药费用医疗保障基金不予支付,现予以公告。


乌海市医疗保障局
2025年7月1日
评论