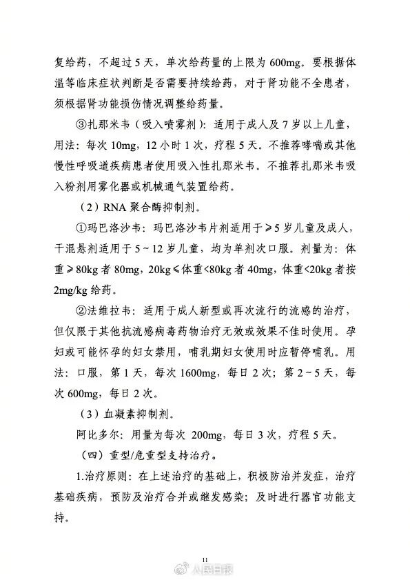
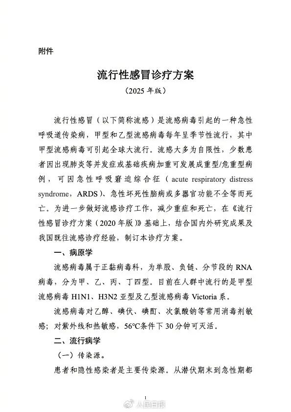
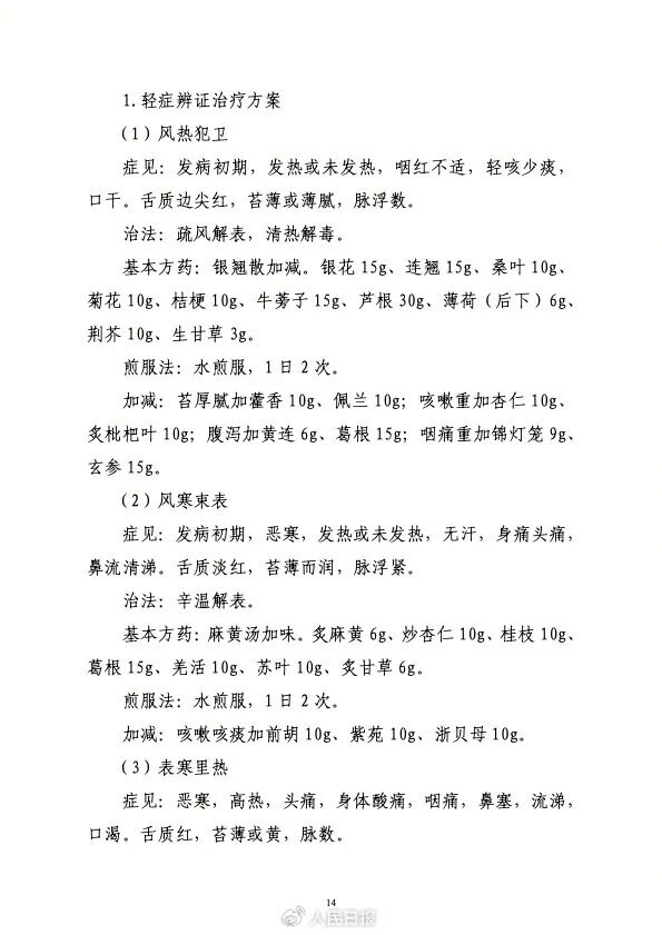
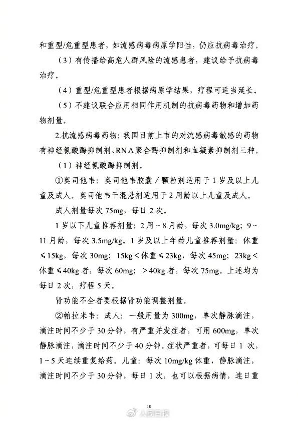
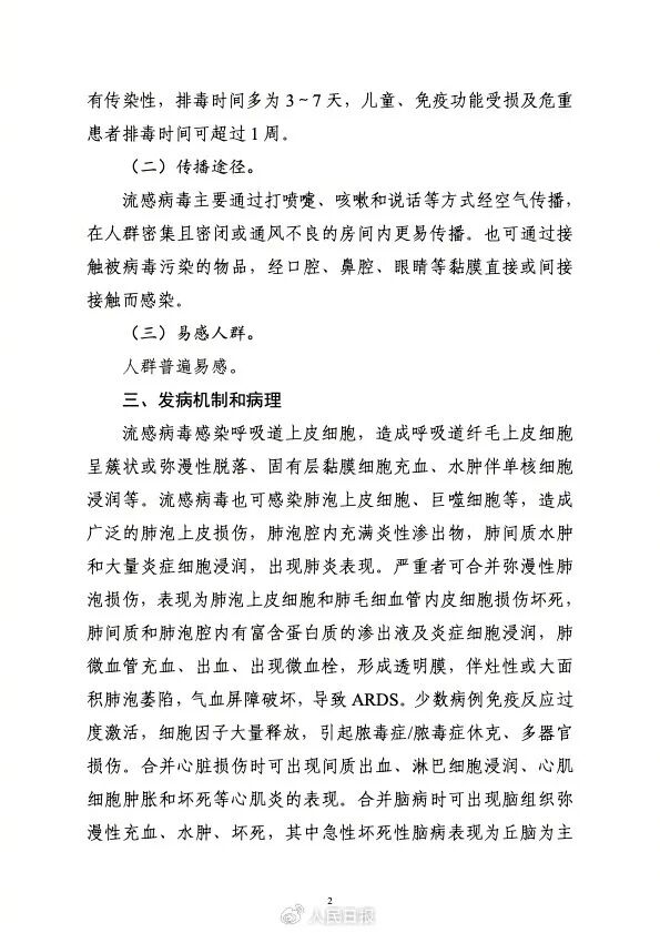
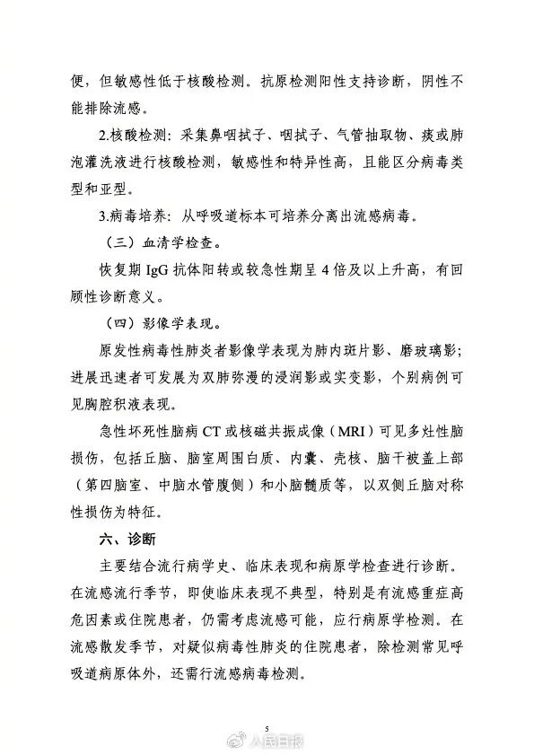
国家卫健委网站发布《流行性感冒诊疗方案(2025年版)》明确了我国已上市对流感病毒敏感药物具体包括奥司他韦、帕拉米韦扎那米韦、玛巴洛沙韦法维拉韦、阿比多尔流感如何鉴别诊断?流感如何防治?临床表现有哪些?一起了解↓↓
相关推荐
《实践》杂志2025年第2期目录
实践杂志社 02-02 10:58
2025年,海勃湾区持续增强发展活力这样做
海勃湾区融媒体中心 01-31 15:49
2025年总台春晚获专家肯定
人民网 01-31 15:32
2025,海勃湾区经济发展这样做
01-30 09:29
评论