教育部
日前发布通知
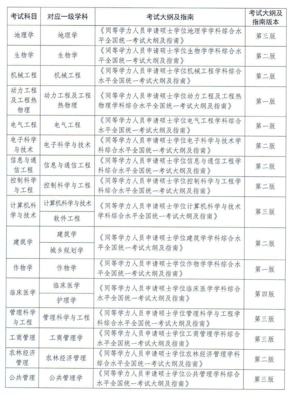
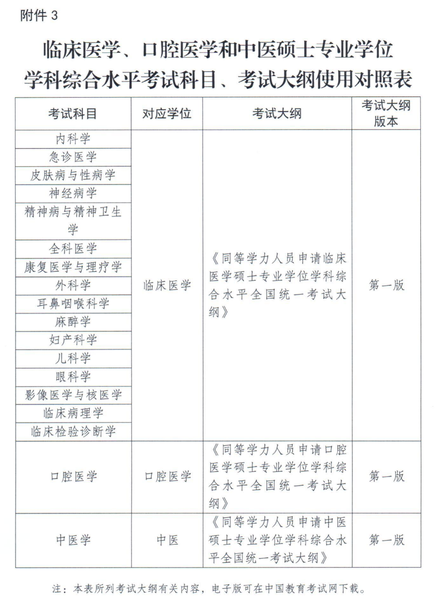
2025年同等学力 申硕考试时间已定 5月18日(星期日) 外国语水平考试时间 9:00-11:30 学科综合水平考试时间 14:30-17:30 一起来看通知详情 现将2025年同等学力人员申请硕士学位外国语水平和学科综合水平全国统一考试(以下简称同等学力全国统考)工作的有关事项通知如下。 一、考生资格 (一)已获得学士学位,并在获得学士学位后工作3年以上(即2022年3月底以前获得学士学位者);或虽无学士学位但已获得硕士或博士学位者;或通过教育部留学服务中心认证的国(境)外学士(2022年3月底以前获得学位者)、硕士或博士学位获得者。 (二)申请人在教学、科研、专门技术、管理等方面有关材料已提交学位授予单位,并经学位授予单位审查确定具有申请硕士学位资格。 (三)根据《关于授予具有研究生毕业同等学力人员临床医学、口腔医学和中医硕士专业学位的试行办法》(学位〔2015〕10号),以同等学力申请临床医学、口腔医学和中医硕士专业学位的考生资格不受本项第(一)条和第(二)条限制,但须具备以下条件: 1. 临床医学类、口腔医学类、中医学类、中西医结合类本科毕业生并获得学士学位; 2. 正在接受住院医师规范化培训的住院医师或已获得《住院医师规范化培训合格证书》的临床医师; 3. 申请人所申请的专业学位类别及领域应与住院医师规范化培训专业相对应。 二、考试科目 (一)外国语水平考试 以同等学力申请硕士学位人员(以下简称同等学力人员)须参加外国语水平考试,应试语种应与申请学位相应学科在校硕士研究生培养方案规定的语种相同。全国统一组织的外国语水平考试主要语种为英语、俄语、法语、德语和日语,考试大纲见附件1。 申请外国语言文学硕士学位的,其外国语水平考试语种须与学位授予单位该学科在校硕士研究生培养方案规定的第二外国语语种相同,且学位授予单位已开设该课程。 学位授予单位可根据需要自行组织外国语水平听力测试。 (二)学科综合水平考试 申请学科在附件2所列学科范围内的同等学力人员,须参加全国统一组织的学科综合水平考试,考试科目、所用考试大纲及指南见附件2。 同等学力人员申请马克思主义理论学科硕士学位,可选考哲学或政治学学科综合水平考试;申请教育经济与管理学科硕士学位,可选考公共管理或教育学学科综合水平考试。 同等学力人员申请临床医学、口腔医学和中医硕士专业学位学科综合水平考试科目、考试大纲见附件3。 以上外国语水平考试、学科综合水平考试考试大纲可在中国教育考试网下载。 三、考试时间 2025年5月18日(星期日)上午9时至11时30分,为外国语水平考试时间;下午2时30分至5时30分,为学科综合水平考试时间。 四、考试报名、命题 考务及评卷 2025年1月23日,在中国教育考试网(服务电话:010-82520230)和“全国同等学力人员申请硕士学位管理工作信息平台”(简称“信息平台”,服务电话:010-67410388)公布报名工作通知。考生须按照通知要求于3月1日前在信息平台进行注册或更新在册信息,学位授予单位须于3月5日前在信息平台完成考生信息审核。3月10日至23日,审核通过后的考生在中国教育考试网进行考试报名,学位授予单位在中国教育考试网对考生的报考资格、考试地点及考试科目等信息进行审核,通过审核并完成缴费后,考生方可参加考试。 教育部教育考试院负责同等学力全国统考的报名、命题、考务及评卷等工作,具体安排由其另行通知。 五、成绩查询 省级学位委员会办公室、教育招生考试机构、学位授予单位、考生可通过中国教育考试网和信息平台查询考试成绩及相关信息。 六、其他事项 教育部教育考试院要根据国家关于同等学力人员申请硕士学位工作有关文件和规定,精心组织,加强协调,做好考试的各项工作。 各省级学位委员会、教育厅(教委)要高度重视,加强领导,按照有关文件精神和工作部署,认真负责,规范管理,确保本地区各项考试工作的措施落实和顺利进行。各省级教育招生考试机构要按国家教育考试有关法律法规和相关要求,做好考试管理,统一在国家教育考试标准化考点组织考试;加强人员培训,落实责任监管,严肃考风考纪,保证考试公平公正、安全有序进行。 附件: 1.外国语水平考试语种、考试大纲使用对照表 2.学科综合水平考试科目、学科、考试大纲及指南使用对照表 3.临床医学、口腔医学和中医硕士专业学位学科综合水平考试科目、考试大纲使用对照表










评论