经过国家教育行政学院教育督导与评价研究中心专家组评审,全国66篇具有代表性、典型性的教育督导案例入选中国教育督导改革创新案例,其中内蒙古自治区遴选的6个盟市的14篇教育督导案例入选,涉及教育督导制度建设、机构队伍建设、督政工作、督学工作、学校评估、质量监测、技术方法等各个方面,生动展现了盟市、旗县教育督导的亮点与特色。
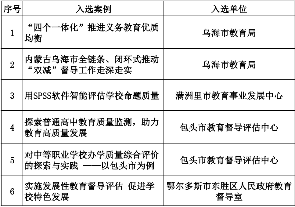
我区入选案例名单



近年来,自治区教育厅全面深化新时代教育督导体制机制改革,建成了“督政、督学、评估监测”三位一体的教育督导体系。多措并举加强督学队伍建设,采取线上培训、集中研修、实地观摩等方式提升督学专业化水平。加强教育督导研究,注重指导各地及时梳理总结并提炼形成案例、亮点,通过具体案例的示范引领,促进各地相互借鉴,深化对教育督导工作规律的认识,提升督导工作效能,凝聚督导智慧助力全区高质量教育体系的构建。
评论