乌海市第二期校外培训机构“黑白名单”公布

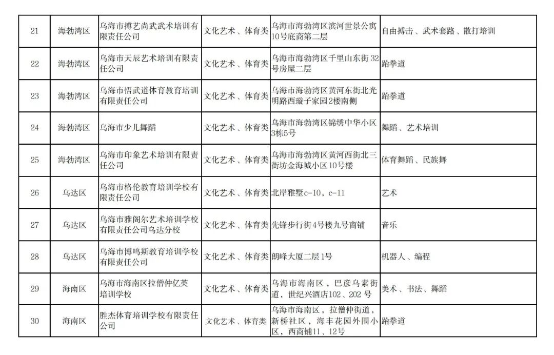
为进一步贯彻落实国家和自治区“双减”工作部署,严格规范校外培训机构办学行为,积极引导学生到合法合规的培训机构参加培训,切实维护广大学生和家长的合法权益,按照《乌海市校外培训“黑白名单”管理制度(试行)》要求,并结合实际监管情况,现将第二期经各区行政主管部门审批注册通过且办学行为规范的校外培训机构“白名单”和存在违法违规办学行为的校外培训机构“黑名单”向社会公布。

图片
图片
图片
图片
图片
图片
图片
图片
图片
图片
 
图片
图片
希望纳入“白名单”的校外培训机构继续严格执行各项规定,合法合规开展培训。未通过审批、未纳入全国平台监管的机构,应积极采取措施进行整改,争取早日通过相关主管部门的审核并纳入“白名单”。“黑白名单”实行动态管理,对“白名单”中存在违法违规行为的校外培训机构,将及时从“白名单”中清除,并列入“黑名单”。
希望学生家长和社会各界不断树立科学的教育理念和成才观念,关心学生身心健康,正确认识校外教育培训的作用。对于确有需要的学生,要理性选择校外培训机构,不盲目跟风、攀比。在选择校外培训机构时,要自觉在当地列入“白名单”的机构进行选择,不到“黑名单”机构或尚未通过审批的机构参加培训,防止“卷钱跑路”“退费难”等问题发生,切实维护自身合法权益。期待通过社会各界共同努力,更好地促进校外培训机构规范、有序、健康发展。
欢迎社会各界人士对无证无照、存在安全隐患、违规开展学科类培训的机构和个人进行监督。

监督举报电话:
(一)学科类“隐形变异”违规培训监督举报方式
1.乌海市教育局
举报电话:0473-8991954
举报邮箱:whjyjzck@163.com
2.海勃湾区教育局
举报电话:0473-2059596
举报邮箱:hbwqjyjpxjg@163.com
3.乌达区教育局
举报电话:0473-3666615
举报邮箱:150304001@163.com
4.海南区教育局
举报电话:0473-4022171
举报邮箱:h4021099@126.com
(二)非学科类培训机构违规开展培训监督举报方式
1.乌海市科技局
举报电话:0473-8991971
举报邮箱:whskjjzcghk@163.com
2.海勃湾区工信和科技局
举报电话:0473-2059605
举报邮箱:hbwqkjj@163.com
3.乌海市文体旅游广电局
举报电话:0473-8992224
4.海勃湾区文化旅游体育局
举报电话:0473-2059805
5.乌达区文化旅游体育局
举报电话:0473-3666602
6.海南区文化旅游体育局
举报电话:0473-4916239


相关推荐

评论

获取更多评论