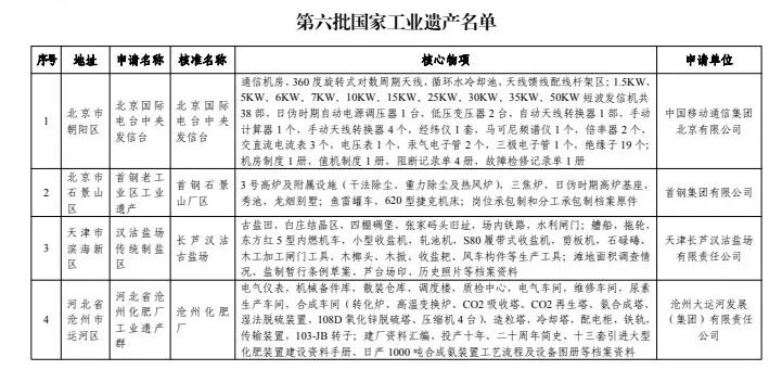
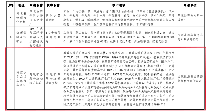
10月23日,工业和信息化部公布了第六批国家工业遗产名单,全国37家单位上榜,国家能源集团乌海能源有限责任公司原乌达矿务局和海勃湾矿务局榜上有名,成为国家能源集团唯一一家煤炭企业上榜单位,也实现了内蒙古自治区煤炭板块国家工业遗产零的突破。


原乌达矿务局和海勃湾矿务局工业遗产实体项目有12个分物项(30余项核心物项),建成于上世纪50年代至70年代,是重要的代表性工业物质遗产。这些工业遗产见证了我国煤炭工业的起步与发展,记录了乌海市工业文明发展历史,是城市文化遗产的重要组成部分,具有鲜明的行业历史特征、地域特征、时代特征、人文特征,保存完好,产权明晰,具有完整性、唯一性和便于利用保护等特点。同时,这些遗产有着珍贵的历史价值、科技价值、社会价值和艺术价值。



站在新的起点,国家能源集团乌海能源有限责任公司将全力推进工业遗产保护开发利用工作,积极筹建乌海能源公司工业遗产煤炭博物馆,充分利用资源优势,聚焦国家能源的文化传承和高质量发展,讲好乌海工业故事,塑造传播新时代能源工业形象,从国家政策层面、城市发展层面、乌海能源战略层面等借鉴同类项目建设、设计、运营经验,打造集企业文化宣传、党建引领、工业文化研学、工业旅游等功能于一体的多功能文化空间,带动城市流量,成为城市文化新名片。
评论